±¾ÎÄΪ´ó·Ö×ÓÉúÎïÆÊÎö¸ÅÂÛϵÁÐÎÄÕµĵÚÎåÆª£¬Ö÷Òª½éÉÜLBAÒªÁìµÄƽÐÐÐÔ£¨parallelism£©ÊµÑé»òÑо¿£¬ÕâÊÇ´ó·Ö×ÓÒ©ÎïÆÊÎöÒªÁìËùÌØÓеÄÒ»ÏîÑо¿¡£Æ½ÐÐÐÔÊÇÆÀ¹ÀÅäÌå½áºÏʽ²âÊÔÒªÁ죨ligand-binding assay£¬LBA£©ÏàÃé׼ȷÐÔµÄÒªº¦ÊµÑé¡£
ÔÚÕâ¸öʵÑéÖУ¬½«½ÓÄÉÆ½ÐÐÐÔÑо¿£¬¼´Í¨¹ýÆÀ¹ÀÏ¡ÊͶÔÉúÎï»ùÖÊÖÐÄÚÔ´ÐÔ´ý²âÎﶨÁ¿µÄÓ°Ï죬À´±íÊöÒ»¸öÆÊÎöÒªÁìµÄÏàÃé׼ȷÐÔ£¬¿ÉÒÔÆÀ¹ÀµÄ»ù±¾ÌØÕ÷°üÀ¨Ñ¡ÔñÐÔ¡¢»ùÖÊЧӦ¡¢ËùÐèµÄ×îСϡÊͱ¶Êý¡¢½¡¿µºÍ»¼²¡ÈËȺµÄÄÚÔ´ÐÔ´ý²âÎïµÄˮƽÒÔ¼°LLOQ¡£±¾ÎĽ«±È½Ï²¢ÌÖÂÛÆÀ¹ÀÖ§³ÖPK¶¨Á¿ÆÊÎöµÄLBAÒªÁìÖÐÒªº¦²ÎÊýµÄÈô¸ÉÒªÁìÒÔ¼°Ã¿ÖÖÒªÁìµÄÓÅȱµã¡£
LBA¶¨Á¿ÆÊÎöÒªÁ죬ÊÇͨ¹ý±È½ÏÒÑÖªÒ©ÎïŨ¶ÈµÄУ׼ƷÓëÆäδ֪Ũ¶ÈµÄÉúÎïÑù±¾µÄÃâÒß·´Ó¦»îÐÔ£¨immunoreactivity£©À´²â¶¨ÉúÎïÑù±¾Öдó·Ö×ÓÒ©ÎïµÄŨ¶È¡£¹ØÓÚÒ»¸öÐÔÄÜÁ¼ºÃµÄLBAÒªÁ죬ÆäУ׼ÇúÏߣ¨ºÏÊʵÄlogistic regressionÄâºÏ½á¹û£©Ó¦¾ßÓÐÆ½ÐÐÐÔ£¬¼´Äܹ»Ö§³ÖÈçϼÙÉ裺×÷Ϊ²âÊÔÊÔ¼ÁµÄ¿¹ÌåÆä½áºÏÌØÐÔ×ã¹»ÏàËÆ¡¢¿ÉÓÃÓڲⶨϡÊÍÁ˵ÄÑù±¾ÖеĴý²âÎïµÄŨ¶È¡£µ¼ÖÂ·ÇÆ½ÐÐÐÔµÄÁ½¸öÖ÷ÒªÒòËØÊÇ£º£¨1£©Ð£×¼²ÎÕÕ£¨±È£©ÎïÖÊÓëδ֪´ý²âÎïÖ®¼äµÄÃâÒßÇ׺ÍÁ¦ÌØÕ÷µÄ²î±ð£¨¶Ô²¶»ñºÍ¼ì²âÊÔ¼Á¶øÑÔ£©£»£¨2£©Ð£×¼ÇúÏß»ùÖÊ¡¢ÖÊÁ¿¿ØÖÆÑùÆ·£¨QC£©»ùÖʺÍÑо¿ÈËȺµÄ»ùÖÊÖ®¼ä»ùÖÊЧӦµÄ²î±ð£¨Í¼1£©¡£

¹ØÓÚÖ¼ÔڲⶨÍâÔ´ÐÔÂѰ×Ò©ÎïÒÔÖ§³ÖÒ©´ú¶¯Á¦Ñ§£¨PK£©Ñо¿µÄLBAÒªÁ죬²ÎÕÕ£¨±È£©±ê×¼ÎïÖÊͨ³£ÄÜ»ñµÃÏêϸµÄ±íÕ÷£¬ÇÒ¾ßÓÐÈ«ÃæµÄÆÊÎöÖ¤Ê飨CoA£©¡£ÓÃ×÷У׼ƷµÄ²ÎÕÕ£¨±È£©±ê×¼ÎïÖÊͨ³£Óë´ý²âÎïÏàͬ¡£Íâ¼Ó²î±ðŨ¶ÈµÄ´ý²âÎïÖÆ±¸µÄÖÊÁ¿¿ØÖÆÑùÆ·ÔòÓÃÓÚÆÀ¹À׼ȷ¶È¡¢¾«Ãܶȡ¢Ñ¡ÔñÐÔ¡¢ÁéÃô¶ÈºÍÏ¡ÊÍÏßÐÔ¶È£¬ÒÔÖ§³Ö×îÖյ͍Á¿ÆÊÎöÒªÁìµÄÑéÖ¤¡£ÃÀ¹úFDAÖ¸Äϲݰ¸¡¢EMAÖ¸ÄϺÍÐÐÒµ¹²Ê¶°×ƤÊéÏêϸÃèÊöÁ˽øÐÐÕâЩʵÑéµÄÏà¹Ø½¨Ò顣Ŀǰ£¬ÕâЩ½¨ÒéÔÚÓÃÓÚPK¶¨Á¿ÆÊÎöµÄLBAÒªÁìÑéÖ¤ÖÐÒÑ»ñµÃ¹ã·ºµØÔËÓá£
¹ØÓڲⶨÄÚÔ´ÐÔÂѰ×ÖÊ£¬ÈçÉúÎï±ê¼ÇÎbiomarker£©ºÍ¡°ÓÎÀ롱/¡°×Ü¡±Ò©Îï°Ð±êµÄLBAÒªÁìµÄ¿ª·¢ºÍÈÏÖ¤£¬Ïà¹ØÕ½ÂÔ½«²î±ðÓÚPK¶¨Á¿ÆÊÎöÒªÁì¡£ÕâÊÇÒòΪͨ³£²»±£´æ´¿»¯Á˵ġ¢ÍêÈ«±íÕ÷µÄÄÚÔ´ÐÔ²ÎÕÕ£¨±È£©ÎÇÒ²»º¬´ý²âÎïµÄ¿Õ°×»ùÖÊ¿ÉÄÜÒ²²»±£´æ£¬¹ÊÐèÒªÒ»ÖÖÏà¶Ô¶¨Á¿µÄÒªÁì¡£ÓÃÓÚÄÚÔ´ÐÔ´ý²âÎïÈçÉúÎï±ê¼ÇÎïµÄLBAÒªÁìµÄƽÐÐÐÔ½«ÔÚºóÐøÎÄÕÂÖÐ×÷רÃÅÌÖÂÛ£¬¾´Çë¹Ø×¢¡£
×ܶøÑÔÖ®£¬Æ½ÐÐÐÔÑо¿ÊÇͨ¹ýÆÀ¹ÀÏ¡ÊͶÔÉúÎï»ùÖÊÖдý²âÎﶨÁ¿ÆÊÎöµÄÓ°Ï죬À´±íÊöÒ»¸öÆÊÎöÒªÁìÏàÃé׼ȷÐÔ£¨relative accuracy£©µÄÒ»ÏîÒªº¦Ö¸±ê¡£¿ÉÒÔÆÀ¹ÀµÄÏà¹ØÆÊÎöÒªÁìµÄ»ù±¾ÌØÕ÷°üÀ¨Ñ¡ÔñÐÔ¡¢»ùÖÊЧӦ¡¢ËùÐè×îµÍÏ¡Êͱ¶Êý£¨minimum required dilution, MRD£©¡¢½¡¿µºÍ»¼²¡ÈËȺÖÐÄÚÔ´ÐÔ´ý²âÎïµÄŨ¶ÈºÍLLOQ¡£
ÔÚÒÑÍùµÄÊ®¶àÄêÖУ¬¿ÆÑ§ÎÄÏ×ÖÐ¾ÍÆ½ÐÐÐÔʵÑé²Ù×÷ºÍÊÊÓñê×¼Ðû²¼ÁËÐí¶àÌÖÂÛ½á¹û¡£2003Ä꣬DeSilvaµÈÈ˽¨ÒéʹÓÃÓɼ¸¸öCmaxÑù±¾£¨ÒѲâÑù±¾ÔÙÆÊÎöÑù±¾£©ÖƳɵĻìÏýÑù±¾£¬ÒÔÖ§³ÖPKÒªÁìµÄÑо¿ÖÐÑéÖ¤¡£2011EMAÖ¸ÄϽ¨ÒéʹÓøßŨ¶ÈÑо¿Ñù±¾£¨CmaxÑо¿Ñù±¾£©Ï¡Ê͵½ÖÁÉÙÈý¸öŨ¶ÈÀ´ÆÀ¹ÀPKÒªÁìµÄƽÐÐÐÔ£¬»¹½¨ÒéÅÌËãÏ¡ÊÍÑù±¾Ö®¼äµÄ¾«ÃܶÈÒÔÆÀ¹ÀƽÐÐÐÔ¡£ÓÉÓÚʹÓÃÁËÕæÊµÑù±¾½øÐÐÆ½ÐÐÐÔÑо¿£¬¼´Ñо¿Ñù±¾ÖеĴý²âÎïÒѾ´¦ÓÚÉúÎï»ùÖÊÖУ¬¶ø²»ÊÇÍâ¼Ó´ý²âÎïµ½¿Õ°×ÉúÎï»ùÖʶøÉú³ÉÑо¿Ñù±¾¡£
Òò´Ë£¬ÔÚijÖÖÒâÒåÉÏÓÃÓÚPK¶¨Á¿ÆÊÎöµÄºÍÓÃÓÚÉúÎï±ê¼ÇÎïµÄLBAÒªÁìÔÚÆ½ÐÐÐÔÑо¿Öд¦ÓÚÏàËÆÖ°Î»¡£ËùÒÔ£¬ËäÈ»±¾ÎÄÔ¤ÆÚÖ»ÌÖÂÛÓÃÓÚPK¶¨Á¿ÆÊÎöµÄLBAÒªÁìµÄƽÐÐÐÔ£¬µ«ÏÂÃæµÄÌÖÂÛÍùÍùÒ²Ìáµ½»ò±È½Ï¶þÕß¡£
±¾ÎĽ«Ì½ÌÖ²¢±È½ÏÏà¹ØÆÀ¹ÀÒªº¦²ÎÊýµÄÒªÁ죬°üÀ¨Æ½ÐÐÐÔʵÑéºÍÆäËü¹Å°åµÄÒªÁ죬ÌÖÂÛÈçºÎʹÓÃÆ½ÐÐÐÔÊý¾ÝÀ´Ö¸µ¼ÆÊÎöÒªÁìµÄ¿ª·¢ÒÔ¼°Ã¿ÖÖÕ½ÂÔµÄÓÅȱµã¡£
LBA¶¨Á¿²â¶¨±£´æÓÚÉúÎï»ùÖÊÖеĴý²âÎÎÞÐèÊÂÏÈÝÍÈ¡¡£ÔÚÀíÏëÇé¿öÏ£¬²¶»ñ/¼ì²âÊÔ¼ÁÓ¦½áºÏ£¨²¢ÇÒ½ö½áºÏ£©´ý²âÎ°ü¹ÜÆä²»»áÓëÈÎºÎÆäËüµÄµ°º×±¬·¢½»²æ·´Ó¦¡£²»ÐÒµÄÊÇ£¬Çé¿öÍùÍù²¢·ÇÈç´Ë¡£ÔÚÏÖʵÊÀ½çÖУ¬ÉúÎï»ùÖÊÖеÄÄÚÔ´ÐÔÂѰ׾³£×è¶ÏÊÔ¼ÁÓë´ý²âÎïµÄ½áºÏ¡£ÄÚÔ´»ùÖÊ×ÌÈÅÎï¿ÉÒÔÌØÒìÐԵػò·ÇÌØÒìÐԵؽáºÏ²¶»ñ/¼ì²âÊÔ¼Á»ò´ý²âÎʹµÃ²âÊÔÐźÅÔö¼Ó»ò¼õÉÙ¡£
×î³£¼ûµÄ·ÇÌØÒìÐÔ×ÌÈÅÊÇÓÉÓÚÈÜѪ£¨hemolysis£©¡¢Ö¬·¾ÑªÖ¢£¨lipemia£©¡¢¿¹Äý¼Á£¨anticoagulant£©»òÆäËûС·Ö×ÓÓлú»òÎÞ»úÎïÖʵÄÏ໥×÷ÓÃÔì³ÉµÄ¡£¶ÔPK¶¨Á¿ÒªÁìµÄÌØÒìÐÔ×ÌÈÅ¿ÉÄÜÀ´×ÔÂѰ×Ò©ÎïµÄ½µ½â²úÆ·¡¢ÄÚÔ´ÂѰ׵ÄÀàËÆÎï¡¢ÒìÖÊÐÔ¿¹Ì壨heterophilic antibody£©¡¢ÈË¿¹¶¯ÎÌå¡¢·çʪÒò×Ó¡¢¿ÉÈÜÐÔÅäÌå¡¢¿¹Ò©ÎÌå¡¢¸ß¼ÁÁ¿¹³Ð§Ó¦£¨high-dose hook effect£©µÈ¡£¹ØÓÚDZÔÚµÄ×ÌÈÅÎïͨ³£Ã»ÓбíÕ÷Á¼ºÃµÄ²ÎÕÕ£¨±È£©Îï¿ÉÓ㬲¢ÇÒͨ³£²»ÖªµÀ×ÌÈÅÎïµÄÐÔÖÊ£¬Òò¶øÎÞ·¨Ö±½Ó²âÊÔËùÓÐDZÔÚ×ÌÈÅÎï¡£
¹Å°åÉÏ£¬»áÔÚÒªÁ쿪·¢½×¶Îͨ¹ýÍâ¼Ó´ý²âÎï/½ÓÄÉÂÊʵÑéÀ´ÆÀ¹À»ùÖÊЧӦ¡£Èç¹ûÖÆ±¸±ê×¼ÇúÏߵĻùÖÊÓëÑù±¾»ùÖÊÏàͬ£¨ÀýÈçÓë´ó´ó¶¼PK¶¨Á¿ÒªÁìÒ»Ö£©£¬Ôò¶þÕߵĻùÖÊЧӦͨ³£ÏàËÆ¡£ÓÅ»¯»ùÖʵÄÑ¡Ôñ¸ü¶àÊÇΪÁËÌá¸ßÁéÃô¶È£¨sensitivity£©£¬¶ø²»ÊÇÌá¸ß׼ȷ¶È£¨absolute accuracy£©¡£¹ØÓÚ´ó´ó¶¼ÐèÒªÌæ´ú»ùÖʵIJⶨÄÚÔ´ÐÔ´ý²âÎïµÄLBAÒªÁ죬ÐèҪʹÓÃÌæ´ú»ùÖÊËùÖÆ±¸µÄ±ê×¼ÇúÏߣ¬ÅÌËãoverspiked matrix control samplesÖдý²âÎïµÄŨ¶È£¬ÒÔÆÀ¹À¾øÃé׼ȷ¶È¡£¿ÉÊÇ£¬µ±ÌìÈ»µÄ¿Õ°×»ùÖʲ»¿Éʵʱ£¬ÔòÐèÌØ±ð½÷É÷¡£ÓÉÓÚÌìÈ»»ùÖÊÖеÄÄÚÔ´ÐÔ´ý²âÎïµÄŨ¶ÈÊÇʹÓÃÌæ´ú»ùÖʵıê×¼ÇúÏßËù²â¶¨µÄ£¬Òò´ËÎÞ·¨°ü¹Ü´ËÀà²â¶¨½á¹ûµÄ¾øÃé׼ȷ¶È£¬ÕâÊÇÓÉÓÚDZÔڵĻùÖÊЧӦ²î±ðºÍDZÔڵļì²âÒªÁìÁéÃô¶ÈµÄÏÞÖÆ¡£
ƽÐÐÐÔʵÑéÓÐÖúÓÚÀí½â¸ÃÆÊÎöÒªÁìµÄÏàÃé׼ȷÐÔ£¨relative accuracy£©¡£ÕâÊÇͨ¹ý»æÖƲâÊÔÐźÅÓëÏ¡Êͱ¶Êý»òŨ¶ÈµÄ¹ØÏµÍ¼£¬ÒÔÆÀ¹ÀÏà¶Ô¾«¶È£¬´Ó¶øÆÀ¹À¸ÃÒªÁìµÄ»ùÖÊЧӦ¡£´¦ÀíÔʼÊý¾ÝÓм¸ÖÖ²î±ðµÄÒªÁì¡£ÕâЩҪÁ콫ÔÚ"ƽÐÐÐÔ¡¢Ï¡ÊÍÏßÐÔºÍÑ¡ÔñÐÔ"µÄÕ½ÚÖÐÌÖÂÛ¡£Ã¿¸öÑù±¾µÄ×îÖÕÇúÏßÓ¦¸Ã·´Ó¦Á˲âÊÔÊÔ¼Á¿´´ý²âÎïºÍ»ùÖÊ×ÌÈÅÎïµÄ×ÛºÏÇ׺ÍÁ¦£¨combined binding affinity£©¡£Òò´Ë£¬Æ½ÐÐÐÔµÄȱʧ¿ÉÄÜÊÇ»ùÖÊ×ÌÈű£´æµÄ±ê¼Ç¡£
±ðµÄ£¬Í¨¹ý×ÐϸÑо¿Æ½ÐÐÐÔÊý¾ÝµÄϸ½ÚºÍÇ÷ÊÆ£¬ÒªÁ쿪·¢ÈËÔ±¿ÉÒÔ·¢Ã÷×ÌÈÅÀàÐ͵ÄÏà¹ØÏßË÷£¬ËæºóËõС¿ÉÄÜÒýÆð»ùÖÊЧӦµÄÎïÖʹæÄ£¡£ÀýÈ磬Èç¹û¿ÉÒÔͨ¹ýÔö¼ÓÏ¡Êͱ¶ÊýÀ´»º½â·ÇƽÐÐÐÔ£¬Ôò¿ÉÄܱ¬·¢ÁË·ÇÌØÒìÐÔ½áºÏ£¬¿ÉÒÔÔö¼Ó¸ÃÒªÁìµÄMRD»òÓÅ»¯ÑùÆ·Ï¡ÊͼÁ£¨ÀýÈçÌí¼Ó×èÖͼÁ¡¢Ï´µÓ¼Á¡¢Ñεȣ©À´Ïû³ý×ÌÈÅ¡£Ïà·´£¬Èç¹û²»¿ÉÏ¡Ê͵ô»ùÖÊЧӦ£¬ÔòÓпÉÄÜÊÇÌØÒìÐÔµÄ×ÌÈÅ¡£ÒÖÖÆ»òÔöÇ¿½áºÏ·´Ó¦£¨binding reaction£©¿ÉÒÔ½øÒ»²½Ö¸Ê¾¿ÉÄÜÒýÆð×ÌÈŵĽáºÏλµã¡£¿ÉÒÔ̽Ë÷ʶ±ð²î±ð±íλµÄеÄÒªº¦ÊÔ¼Á£¬Ôö¼ÓÑù±¾Ô¤´¦Àí°ì·¨£¨ÀýÈ磬¼îÐÔ´¦Àí¡¢Ëá´¦Àí»òÝÍÈ¡£©£¬»òÌíÔöÇ¿Á¦Ï´µÓ¼Á£¨strong detergent£©£¬ÒÔÏû³ý´ËÀà×ÌÈÅ¡£
Ñ¡ÔñÐÔÊÇÆÊÎöÒªÁìµÄÒ»ÖÖÄÜÁ¦£¬¼´ÔÚÑù±¾Öб£´æÆäËûÉí·ÖÇé¿öÏ£¬¶¨Á¿µØ²â¶¨´ý²âÎïµÄÄÜÁ¦¡£Éè¼ÆÁ¼ºÃµÄLBAÓ¦¸ÃÄܹ»×¼È·µØ²â¶¨´ó´ó¶¼ÊÜÊÔÕßÑù±¾ÖеĴý²âÎ¶ø²»»áÊܵ½ÆæÌصĸöÌå»ùÖʵÄ×ÌÈÅ¡£Æ¾¾ÝFDAÖ¸Äϲݰ¸¡¢EMAÖ¸ÄÏºÍ°×Æ¤Ê飬Ӧ¸ÃÍâ¼ÓÏ൱ÓÚLLOQ»òËÄÖÜŨ¶ÈµÄ´ý²âÎïµ½ÖÁÉÙ10¸öÅú´ÎµÄÈËÌå¸öÌå»ùÖÊ£¨¶¯Îï6¸ö£©ÖУ¬ÓÃÒÔÆÀ¹ÀÑ¡ÔñÐÔ¡£Ä¿Ç°£¬´ËÒªÁìÊÊÓÃÓÚPKÑùÌìÖ°ÎöÒªÁìµÄ¼à¹ÜÑéÖ¤¡£
ÔÚÀíÏëÇé¿öÏ£¬Ó¦¸ÃʹÓÃÕý³£ºÍ/»ò»¼²¡µÄµ¥¸öÈËÔ´Ñù±¾½øÐÐÆ½ÐÐÐÔʵÑé¡£ÆäÖдӿɿ¿µÄÀ´Ô´£¨ÀýÈç´ÓÒ½Ôº»ñµÃµÄÑù±¾£©»ñµÃµÄ²¢´øÓÐÍêÕûµÄ»¼ÕßÒ½ÁƼͼºÍÍêÕûµÄÑùÆ·Öü´æ¼Í¼µÄÐÂÏÊÑù±¾Ó¦µ±»ñµÃÓÅÏÈ¿¼ÂÇ£¬»òÕßÒ²¿ÉÒÔʹÓôÓÉÌÒµÀ´Ô´¹ºÖõÄÑù±¾£¬¿ÉÊÇÓ¦¿¼Âǵ½Ëù¹º»ùÖʵÄÎȶ¨ÐԺͿɿ¿ÐÔ¡£
ͨ³££¬Ï¡ÊÍÑù±¾µÄ»ØÅÌËãŨ¶È¿ÉÓÃÓÚÆÀ¹À¶¨Á¿ÆÊÎöÒªÁìµÄƽÐÐÐÔ¡£StevensonºÍPurushothama½øÒ»²½½¨Ò飬ÆÊÎöÈËÔ±¿É»æÖÆÏ¡Êͺóµ÷½âµÄŨ¶È£¨dilution-adjusted concentration£©Óë¶à¸ö¸öÈËÑù±¾Ï¡Ê͵ÄʾÒâͼ£¬Õâ¿ÉÒÔ×ÊÖúÉ趨ҪÁìµÄMRD²¢ÆÀ¹ÀÒªÁìµÄÑ¡ÔñÐÔ¡£
MRDÉèÖÃÓ¦µ±Ê¹µÃ´ó´ó¶¼ÑùÆ·ÔÚÆÊÎöÒªÁìµÄ¶¨Á¿¹æÄ£ÄÚ£¬²¢ÇÒ°ü¹ÜMRDÒÔÍâµÄ¶à´ÎÏ¡ÊÍÈÔÈ»ÄÜ»ñµÃ׼ȷµÄ½á¹û¡£Å·ÖÞÉúÎïÆÊÎöÂÛ̳רÌâС×é×ܽáÁË´¦Àí²¢ÐÐÊý¾ÝµÄÌæ´úÒªÁì¡£ÕâЩҪÁì°üÀ¨»æÖÆlog[΢¿×ÄڲⶨŨ¶È]ÓëÏ¡Êͱ¶ÊýµÄ¹ØÏµÍ¼¡¢Ï¡Êͺóµ÷½âµÄŨ¶ÈÓëÏ¡Êͱ¶ÊýµÄ¹ØÏµÍ¼¡¢Ï¡Ê͵÷½âµÄÏà¶ÔÎó²î£¨dilution-adjusted relative error£©ÓëÏ¡Êͱ¶ÊýµÄ¹ØÏµÍ¼ÒÔ¼°log[΢¿×ÄÚŨ¶È]Óëlog[1/Ï¡Êͱ¶Êý] µÄ¹ØÏµÍ¼¡£ÕâЩ»ùÓÚ»ØËãŨ¶ÈµÄÒªÁìÔÊÐíÒªÁ쿪·¢ÈËÔ±¸ù¾ÝÔ¤ÏÈÉ趨µÄ½ÓÊܱê×¼À´ÆÀ¹À¸ÃÒªÁìµÄƽÐÐÐÔ¡£
¶ÔÏà¹ØÊý¾Ý½øÐÐÇ¡ÍâµØ½âÊÍÊý¾ÝÓÐÖúÓÚ»ñÈ¡ÓÐÀûÐÅÏ¢¡£ÀýÈçÆ½ÐÐÐÔȱʧ¿ÉÒÔ´ÓÁ½¸ö·½ÃæÀ´½âÊÍ£º£¨1£©Ñù±¾Ö®¼äȱ·¦Æ½ÐÐÐÔ´ú±í»ùÖÊЧӦºÍÊÔ¼ÁµÄÑ¡ÔñÐÔ£¨Ñ¡ÔñÐÔ£©ÎÊÌ⣻£¨2£©Ð£×¼Æ·ºÍÑù±¾Ö®¼äȱ·¦Æ½ÐÐÐÔ£¬¼´Èç¹ûËùÓÐÑùÄÚÄ»»¥Æ½Ðе«²»Æ½ÐÐÓÚУ׼ÇúÏߣ¬Ôò´ú±í»ùÖÊЧӦ£¬»ò²ÎÕÕ£¨±È£©ÎïµÄÌØÒìÐÔ£¨specificity£©ÎÊÌ⣬»òÁ½ÕßÇé¿ö¶¼ÓС£²ÎÕÕ£¨±È£©ÎïµÄÌØÒìÐÔ£¨specificity£©ÎÊÌâÔò˵Ã÷²ÎÕÕ£¨±È£©ÎïµÄÖÊÁ¿£¨quality£©±£´æÎÊÌâ¡£
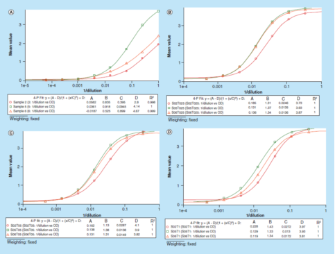
ͼ2ÏÔʾÁËÆ¾¾ÝStevensonºÍPurushothamaµÄ½¨Ò飬¶Ô¿ÉÈÜÐÔBCMA£¨sBCMA£©ÒªÁì°¸ÀýÑо¿Êý¾ÝµÄ´¦Àí¡£ÔÚ±¾°¸ÀýÑо¿ÖУ¬Á¬ÐøÏ¡ÊÍ10¸öÕý·²ÈËÀàѪÇåÑù±¾£¬Ê¹ÓÃ1%ţѪÇå°×ÂѰף¨BSA£©Á×ËỺ³åÑÎË®£¨PBS£©»º³åÒº£¬»ò1%BSA PBS¼Ó0.50%£¨v/v£©Triton X-100»º³åÒº¡£Ð£×¼ÇúÏß»®·ÖÔÚ1%BSA PBS»º³åÒºÒÔ¼°1%BSA PBS¼Ó0.50%£¨v/v£©Triton X-100»º³åÒºÖÐÖÆ±¸¡£È»ºó»æÖÆÏ¡Êͺóµ÷½âµÄŨ¶ÈÓë[1/Ï¡Êͱ¶Êý]µÄ¹ØÏµÍ¼£¬ÒÔÆÀ¹ÀÒªÁìµÄƽÐÐÐÔ¡£

ÕâЩÊý¾Ý±êÃ÷£¬Ê¹ÓÃ1% BSA PBS»º³åÒº×÷ÎªÌæ´ú»ùÖÊʱ£¬´ó´ó¶¼ÊÜÊÔÕßµÄÑù±¾Ã»ÓÐµÖ´ïÆ½ÐÐÐÔ£¨Í¼2A-B£©¡£È»¶ø£¬Ê¹ÓÃ1% BSA PBS¼Ó0.50%£¨v/v£©Triton X-100»º³åÒºÔÚ1£º27»ò¸ü´óÏ¡Êͱ¶Êýʱ£¬ÔòÏÔʾÁËÆ½ÐÐÐÔ£¨Í¼2C-D£©¡£
µ±Ð£×¼ÇúÏß²»±£´æ»òÓëÑùÆ·²»Æ½ÐÐʱ£¬ÍêÕûºÍÏ¡ÊͺóÑù±¾µÄ»ØËãŨ¶ÈҪô²»±£´æ£¬ÒªÃ´½û¾øÈ·¡£ËùÒÔ£¬Ê¹ÓÃÒÀÀµÓÚ»ØËãŨ¶ÈÒÔÆÀ¹ÀÑù±¾Ö®¼äƽÐÐÐÔµÄÒªÁì¿ÉÄÜ»áµÃ³öÓÐÎóµ¼ÐԵĽáÂÛ£¬½¨ÒéÖ±½Ó´ÓÆÊÎöÒÇÆ÷»ñÈ¡Ôʼ²âÊÔÐźÅÒÔÆÀ¹ÀÑù±¾µÄƽÐÐÐÔ¡£
¹ØÓÚLBA¶¨Á¿ÒªÁ죬²âÊÔÐźÅÓëŨ¶È/Ï¡Êͱ¶ÊýÖ®¼äµÄÏà¹ØÐÔͨ³£²»ÊÇÏßÐԵġ£Òò´Ë£¬ÏßÐÔ¹ØÏµÍ¼²»¿É׼ȷ·´Ó¦Ñù±¾Ö®¼äµÄƽÐÐÐÔ¡£½¨ÒéʹÓüÓȨ»òÎÞ¼ÓȨµÄ4»ò5²ÎÊýlogistic»Ø¹é£¨4PL»ò5PL£©Ä£ÐÍ£¬ÒÔʵÏÖ×îС·½²îµÄ×î¼ÑÇúÏßÄâºÏ¡£´ÓͼÖÐÖ±½Ó¿ÉÒÔ¿´µ½Ã¿¸öÑù±¾Ï¡ÊÍÇúÏߵį½ÐйØÏµ£¬²¢¿ÉÒÔÆÀ¼ÛÑù±¾Ö®¼äµÄƽÐÐÐÔ¡£Ò»¸ö¾ÖÏÞÊDz»Çå³þÈç×÷Éõ"Ôʼ²âÊÔÐźÅ"ÒªÁìÉèÖÃÀι̵ĽÓÊܱê×¼¡£Ã¿¸öÑù±¾µÄ"B"²ÎÊý£¨"B"ÌåÏÖ4PLºÍ5PLµÄÏ£¶ûÇúÏßбÂÊ£©¿ÉÓÃÓÚÆÀ¹ÀÒªÁìÆ½ÐÐÐÔ¡£Ò²¿ÉÒÔ½øÒ»²½ÆÀ¹À²¢Ó¦Óøü¶àµÄͳ¼ÆÒªÁ죬ÒÔ±ã¸üºÃµØ½âÊÍÊý¾Ý¡£
ͼ3ÑÝʾÁËÈçºÎʹÓá°Ôʼ²âÊÔÐźš±½øÐÐÊý¾Ý´¦Àí£¬±¾Í¼Ê¹ÓÃÁËͬһ¸ösBCMA°¸ÀýÑо¿ÖеÄÊý¾Ý£¬»æÖÆÁË10¸öÑù±¾µÄ¹âÃܶÈÓë[1/Ï¡Êͱ¶Êý]µÄ¹ØÏµÍ¼¡£Ð£×¼ÇúÏߵĻعéÄ£ÐÍÊÇ4PL£¬ÓɲâÊÔÒÇÆ÷Èí¼þSoftMax? ProÍê³É»Ø¹éÆÊÎö¡£ÊµÑéʹÓÃ1% BSA PBS»º³åÒº×÷ÎªÌæ´ú»ùÖÊ£¨Í¼3A-B£©Ê±£¬Õâ10¸öÑù±¾µÄB²ÎÊýµÄ¹æÄ£ÊÇ´Ó0.33µ½1.11²»µÈ£¬¶øÊ¹ÓÃ1%BSA PBS¼ÓÉÏ0.50%£¨v/v£©Triton X-100 »º³åÒº£¨Í¼3C-D£©×÷ÎªÌæ´ú»ùÖÊʱ£¬B²ÎÊýµÄ¹æÄ£Îª1.25µ½1.46¡£ÕâЩÊý¾Ý±êÃ÷£¬ÔÚÑù±¾Ï¡ÊͼÁ£¨sample diluent£©ÖмÓÈë0.50%£¨v/v£©Triton X-100£¬¼õÇáÁËÑù±¾µÄ»ùÖÊЧӦ²¢¸ÄÉÆÁËÒªÁìµÄƽÐÐÐÔ¡£

"ÔʼÐźÅ"ÒªÁìµÄ½øÒ»²½Ó¦ÓÃÊÇ¿ÉÒÔºÜÇáËɵØÓÅ»¯»º³åÒº£¬¶ø²»ÐèÒªÔÚÿ¸ö²î±ðµÄ»º³åÒºÖÐÖÆ±¸Ò»ÌõУ׼ÇúÏß¡£Í¼4ÑÝʾÁËʹÓÃ"Ôʼ²âÊÔÐźÅ"ÒªÁìÎªÌæ´ú»ùÖʵÄÓÅ»¯£¬½ø¶ø´¦ÀíÊý¾Ý¡£Ê¹ÓÃ1%BSA PBS»º³åÒºÁ¬ÐøÏ¡ÊÍ3¸öÕý·²ÈËѪÇåÑù±¾£¬Ï¡ÊͼÁÖв»º¬Triton X-100£¬È»ºó»®·Ö¼ÓÈë0.25¡¢0.50ºÍ1.00%£¨v/v£©µÄTriton X-100¡£ËùÓÐÏ¡Ê͵ÄÑùÆ·¶¼ÔÚͬһ΢¿×°åÉÏÆÊÎö£¬ÎÞÐèÌí¼ÓУ׼ÇúÏß¡£ÔÙÀûÓùâѧÃܶÈÓë[1/dilution]ÇúÏß¹ØÏµÍ¼ÆÀ¼Û¸ÃÒªÁìµÄƽÐÐÐÔ¡£Êý¾Ý±êÃ÷£¬Ìí¼ÓÁËTriton X-100µÄ3×éÑù±¾ÆäƽÐÐÐÔ¶¼»ñµÃÁËÌá¸ß¡£×îÖÕ£¬1%BSA PBS¼ÓÉÏ0.50%£¨v/v£©Triton X-100»º³åÒº±»Ñ¡ÎªÌæ´ú»ùÖÊ£¬ÒÔ¸üºÃµØÆÀ¹ÀÒªÁìµÄÎȽ¡ÐÔ¡£

ÓÉÓÚΪ"ÔʼÐźÅ"ÉèÖÃÀι̵ĽÓÊܱê×¼µÄÒªÁìÉв»È·¶¨£¬Òò´ËÔÚ½â¾ö·ÇƽÐÐÐÔÎÊÌâºó£¬Ó¦Ê¹ÓÃ"Ï¡Ê͵÷½âŨ¶Èdilution-adjusted concentration¡¯approach "ÒªÁìÀ´È·ÈϸÃÒªÁìµÄƽÐÐÐÔ£º×ÝÈ»ÓÃÓëÑù±¾Ï¡ÊÍ»º³åÒºÏàͬµÄ»º³åÒºÀ´ÖƱ¸Ð£×¼ÇúÏß¡£
¾¡¹ÜÆäÓŵãÏÔ¶øÒ×¼û£¬µ«Ê¹ÓÃÆ½ÐÐÐÔʵÑéÀ´ÆÀ¹ÀÒªÁìµÄÑ¡ÔñÐÔÏÔȻҲ±£´æ×ÅÌôÕ½£º²¢·Ç×ÜÄÜ»ñµÃ×ã¹»¶àÇÒº¬ÓиßŨ¶ÈÄÚÔ´ÐÔ´ý²âÎïµÄÑù±¾¡£ÁíÒ»ÖÖÒªÁìÊÇ£º¶Ô¶à¸ö¼ÓÈë±ê×¼´ý²âÎïµÄµ¥¸öÑù±¾½øÐÐÏ¡ÊÍÏßÐÔ¶ÈʵÑ飬ÒÔÆÀ¹ÀÒªÁìµÄÑ¡ÔñÐÔ¡£¼Ó±êÑùÆ·µÄÕý³£Å¨¶È¿ÉÉèÖÃΪÄÚÔ´ÐÔˮƽ¼ÓÉÏÍâ¼Ó´ý²âÎïµÄŨ¶È¡£»òÕß¼Ó±êŨ¶È¿ÉÒÔÖ±½ÓÓÃ×÷±ê³ÆÅ¨¶È£¬ÔÚ¼õÈ¥ÄÚÔ´ÐÔŨ¶È£¨Æ«ÖÃÅÌËãbias calculation£©ºó£¬¿ÉÒÔ»ñµÃÕýÈ·µÄ²â¶¨Å¨¶È¡£Õâ¸ö¿´·¨ºÍÊý¾ÝÆÀÔ¤Õ½ÂÔÓ¦¸ÃÓëÆ½ÐÐʵÑéÖÐËùʹÓõÄÕ½ÂÔÏàͬ¡£
ÆäËûƽÐÐʵÑéµÄÌôÕ½¿ÉÄܰüÀ¨£ºµ±ÐèÒªÌØÊâ»ùÖÊÀàÐÍ£¨ÈçÄÔ¼¹Òº¡¢×éÖ¯ÔȽ¬£©»ò»ùÖÊÎïÖÖ£¨ÈçСÊó£©Ê±£¬ÓÐÏ޵ĿÉÓÃСÑù±¾Ìå»ý¿ÉÄÜȱ·¦ÒÔÔÊÐí½øÐжà´ÎÏ¡Êͺó½øÐÐÉúÎïÆÊÎö¡£±ðµÄ£¬Ã»ÓÐͳһµÄÒªÁìΪÿ¸öÑù±¾ÉèÖÃ±ê³ÆÅ¨¶È£¬²¢ÆÀ¹ÀÒªÁìµÄƽÐÐÐÔ¡£±ê³ÆÅ¨¶È¿ÉÒÔÉèÖÃΪÀ´×Ô×î´óÏ¡Êͱ¶Êý£¬ÇÒÆäŨ¶È¸ßÓÚLLOQµÄMRDÑù±¾£¬»òÕßÊÇÏÔʾ³öƽÐÐÐÔµÄËùÓÐÏ¡ÊͺóŨ¶ÈµÄƽ¾ùÖµ¡£Ò²¿ÉÒÔͨ¹ýÅÌËãÿ¸öÏ¡ÊͺóŨ¶ÈÓë±ê³ÆÅ¨¶ÈµÄ°Ù·Ö±ÈÆ«²î£¬»òÕßËùÓÐÏ¡ÊͺóŨ¶ÈµÄ°Ù·Ö±ÈCV£¨%CV£©ÆÀ¹ÀƽÐÐÐÔ¡£
ÌØÒìÐÔÊDzâÊÔÓÃÒªº¦ÊÔ¼Á£¨ÀýÈ翹Ìå£©Çø·Ö´ý²âÎïºÍÆäËûÉí·ÖµÄÄÜÁ¦¡£LBAÕÉÁ¿µÄÊǽáºÏÐÔ·´Ó¦»îÐÔ£¬¶ø²»ÊÇÖ±½Ó²â¶¨ÖÊÁ¿¡£ÈκÎÄܹ»ÓëÒªº¦ÊÔ¼Á½áºÏµÄÎïÖʶ¼¿ÉÒÔÉú³É²âÊÔÐźţ¬ÆñÂÛÆäÌØÒìÐÔºÍÇ׺ÍÁ¦ÈçºÎ¡£ÕâÊÇËùÓÐLBA¶¼»á±£´æµÄÌØÒìÐԵĹÌÓÐÎÊÌâ¡£´ó´ó¶¼LBAÒªÁìÌØÒìÐÔ²âÊÔµÄÄ¿±ê²¢·ÇΪÁ˼ì²â¾ø¶ÔµÄÌØÒìÐÔ£¬¶øÊÇΪµÖ´ïÔ¤ÆÚµÄÓ¦ÓÃÄ¿µÄ£¬ÌṩÓйر»²âÎïµÄÐÅÏ¢¡£
LBAÒªÁìµÄÌØÒìÐÔÈ¡¾öÓÚÒªº¦ÊÔ¼ÁµÄÌØÒìÐÔ¡£ÌØÒìÐÔÊÔ¼ÁÐèÒªÔÚÆäËû¼¼Êõ£¨Èçwestern blot¡¢surface plasmon resonance¡¢HPLC¡¢LC-MS/MSµÈ£©µÄÐÖúÏ£¬½øÐÐÉè¼Æ¡¢È·ÈϺÍÑ¡Ôñ¡£Ä¿½ñµÄÌØÒìÐÔ²âÊԼƻ®£¬½ÓÄÉÁËѧϰ-È·ÈϵÄÒªÁì¡£ÆÊÎöÒªÁìµÄÌØÒìÐÔÊÇͨ¹ýÅÌËãʹÓÃÍâ¼ÓÁËÖÖÖÖÐÎʽµÄDZÔÚ½»²æ·´Ó¦ÎïµÄÑù±¾µÄ׼ȷÐÔÀ´ÆÀ¹ÀµÄ¡£¿ÉÊÇÕâÊǼÙÉèÔÚ×ÌÈÅÎïÖÊÊÇÒÑÖªµÄǰÌáÏ£¬ÒÔ»ùÖÊ»ò´¿»¯ÎïµÄÐÎʽ¶øÌṩµÄ¡£
ƽÐÐÐÔʵÑé¿ÉÒÔ¼ä½ÓµØÆÀ¹ÀÆÊÎöÒªÁìµÄÌØÒìÐÔ¡£ÔÚÒªÁìÓÅ»¯ºó£¬Èç¹ûÔÚÑù±¾ÄÚÒÔ¼°Ñù±¾ºÍУ׼ƷÇúÏßÖ®¼ä²»¿ÉÈ¡µÃƽÐÐÐÔ£¬ÔòÒªº¦ÊÔ¼ÁµÄÌØÒìÐÔÓ¦ÊÓΪ¿ÉÒÉ¡£»»¾ä»°Ëµ£¬ÔÚÅųýÁË·ÇÌØÒìÐÔÏà¹ØµÄ»ùÖÊЧӦºÍ²ÎÕÕ£¨±È£©ÎïµÄÌØÒìÐÔÎÊÌâÖ®ºó£¬Òªº¦ÊÔ¼ÁµÄÌØÒìÐÔ¿ÉÄÜÊǵ¼ÖÂ·ÇÆ½ÐÐÐÔµÄÖ÷ÒªÔÒò¡£¿ÉÊÇ£¬ÓëУ׼ƷÇúÏ߯½ÐеÄÑù±¾Ï¡ÊÍÒ²²¢²»¿É°ü¹ÜÆÊÎöÒªÁìµÄÌØÒìÐÔ¡£ÓÐÕâÑùÒ»¸öÀý×Ó£¬ÔÚÒ»¸öÒªÁì±È½ÏʵÑéÖУ¬Ê¹ÓÃLC-MS/MSÒªÁ죨ÁéÃô¶ÈԼΪ20 pg/ml£©À´²âÊÔËùÓÐÑùÆ·ÖеÄÒ»¸öÏà¹ØÐ¡·Ö×ÓÉúÎï±ê¼ÇÎ¼ì²â½á¹ûÊÇÔÚËùÓÐÑù±¾¾ùδ¼ì²âµ½¡£¿ÉÊÇ£¬µ±Ê¹ÓÃÉÌÒµELISAÊÔ¼ÁºÐ¼ì²âʱ£¬ËùÓÐÑù±¾È´¾ùÏÔʾ³ö¿ÉÕÉÁ¿µ½µÄŨ¶È£¬²¢ÇÒ9¸öÑù±¾ÖÐÓÐ6¸öÑù±¾È¡µÃÁËÆ½ÐÐÐÔ£¨±í1£©¡£

ÓÐÁ½¸öÓëÁéÃô¶ÈÏà¹ØµÄÊõÓLOD£¨limit of detection£©ºÍ LLOQ£¨lower limit of quantitation£©¡£LODÊÇÖ¸±¬·¢ÓëÅä¾°Ã÷ÏÔ²î±ðÐźŵÄŨ¶È£¨ÀýÈçÅ侰ƽ¾ùÖµ¡À2»ò3±ê×¼·½²î£©£¬Ëüͨ³£×÷ΪÁéÃô¶ÈÖ¸±ê£¬¹©ÉúÎï±ê¼ÇÎïÑо¿Ê¹Óà £¨research use only£¬RUO£©»ò¹©Õï¶ÏÊÔ¼ÁºÐʹÓá£LLOQÊÇÖ¸Òѱ»Ö¤Ã÷¾ßÓпÉÒÔ½ÓÊܵÄ׼ȷ¶È¡¢¾«ÃܶȺÍ×ÜÎó²îˮƽµÄ´ý²âÎïµÄ×îСŨ¶È¡£LLOQͨ³£´óÓÚLOD¡£
¹Å°åÉÏ£¬ÉúÎïÆÊÎöLBAÒªÁìµÄÁéÃô¶È£¨LLOQ£©ÊÇÔÚÖ´ÐÐ׼ȷ¶ÈºÍ¾«ÃܶÈÔËÐÐʱÖÐÈ·¶¨µÄ£¬Ñù±¾Êǽ«²ÎÕÕ£¨±È£©±ê×¼Îï¼ÓÈëµ½¿Õ°×»ùÖʶøÖƱ¸µÄ¡£Stevenson andºÍPurushothama½¨ÒéÆÊÎöÀ´×ÔͬһƽÐÐÐÔʵÑéµÄÊý¾Ý£¬µ«Ê¹ÓÃУ׼ÇúÏßÉϵÄŨ¶È£¨¼´Ï¡Êͺ󣬵÷½âŨ¶È֮ǰ£©À´È·¶¨¼ì²âÄÚÔ´ÐÔ´ý²âÎïµÄÁéÃô¶È¡£ËûÃÇÌá³öÁËÁ½ÖÖ²î±ðµÄÒªÁìÀ´È·¶¨LLOQ¡£
³£ÓÃÏ¡ÊÍÒªÁ죨common dilution method£©Êǽ«ÔÚ×î´óÏ¡Êͱ¶Êýʱ¸ø³öƽÐÐÏìÓ¦µÄËùÓе¥¸öÑù±¾ÖÐÊӲ쵽µÄ×î¸ßŨ¶È¶¨ÎªLLOQ¡£µ«Ê¹ÓøÃÖÖ²½·¥Ê±±£´æÒ»¸öȱ·¦£¬¾ÍÊǵ±ÖÁÉÙÒ»¸öÑù±¾µÄÄÚÔ´ÐÔŨ¶ÈÃ÷ÏÔ¸ßÓÚÆäËûÑùƷʱ£¬È·¶¨µÄLLOQ½«¸ßÓÚÕæÕýµÄLLOQ¡£¶øÁíÒ»ÖÖÒªÁ죬ÅäºÏŨ¶ÈÒªÁ죨common concentration method£©Êǽ«ËùÓÐÑùÆ·¶¼ÌåÏÖ³öƽÐÐÐÔµÄ×î¸ßŨ¶ÈÈ·¶¨ÎªLLOQ¡£»»ÑÔÖ®£¬ÈκθßÓÚÈ·¶¨LLOQŨ¶ÈµÄÑù±¾£¬¶¼Í¨¹ýƽÐÐʵÑéÌåÏÖ³öÏà¶ÔµÄ׼ȷ¶È¡£¶ÔsBCMA°¸ÀýÑо¿µÄÊý¾Ý£¬Ê¹ÓÃÁË"ÅäºÏŨ¶ÈÒªÁì"£¨±í2£©¡£

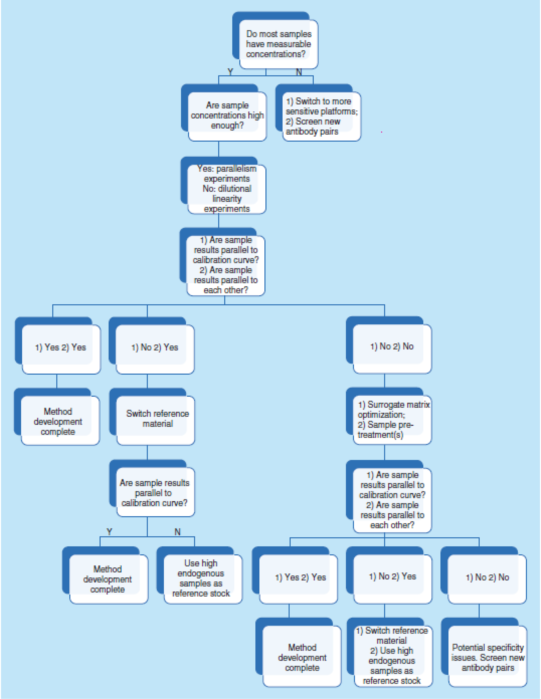
×ÜÖ®£¬Æ½ÐÐʵÑéÊÇÖ¸µ¼ÔçÆÚÒªÁ쿪·¢ºÍÓÅ»¯µÄÓÐÁ¦¹¤¾ß¡£ËüÖ±½ÓÆÀ¹À´ý²âÎïµÄÄÚÔ´ÐÔŨ¶È¡¢²â¶¨»ùÖÊЧӦ¡¢Ñ¡ÔñÐÔºÍÁéÃô¶È£¬ËüÒ²ÊÇÒªÁìÌØÒìÐÔµÄÒ»¸ö¼ä½ÓÖ¸±ê¡£Í¼5ÏÔʾÁËÒ»¸öʹÓÃÆ½ÐÐÊý¾Ý½øÐÐϵͳÐÔÒªÁ쿪·¢ºÍÓÅ»¯µÄÕ½ÂÔ¾ö²ßÊ÷¡£

¿É°´ÖÊÁ¿¼¶±ð£¨quality level£©»òÔ¤ÆÚÓÃ;¶ÔÉÌÓÃÊÔ¼ÁºÐ½øÐзÖÀà¡£ÎÞÂÛÊÇÓÃÓÚ»¯ÑéÊÒ²âÊÔµÄÉÌÒµÊÔ¼ÁºÐ£¨ÒÔÖ§³ÖÁÙ´²Õï¶Ï»òÔ¤ºó£©£¬ÕÕ¾ÉÓÃÓÚÖ§³ÖÒ©Î↑·¢µÄÉúÎïÆÊÎö²âÊÔ£¬ÒªÁ쿪·¢µÄÄ¿±ê¶¼ÊÇÒ»ÑùµÄ£¬¼´½¨Á¢Ò»¸öÓÐ×㹻׼ȷ¶ÈºÍÁéÃô¶ÈµÄ¡¢ÇкÏÔ¤ÆÚÓÃ;µÄ¡¢¿É¿¿µÄ¶¨Á¿ÆÊÎöÒªÁì¡£
ÉúÎïÆÊÎöÒµ½çÌÖÂÛÁËʹÓÃÉÌÒµÊÔ¼ÁºÐ¿ª·¢ºÍÑéÖ¤¶¨Á¿ÆÊÎöÒªÁìµÄÕ½ÂÔ£¬FDAÖ¸Äϲݰ¸ºÍEMAÖ¸ÄÏÖ¸³ö£ºÐèÒªÖØÐÂÑéÖ¤ÓÃÓÚÒ©Î↑·¢Ä¿µÄµÄÉÌÒµÊÔ¼ÁºÐ£¬ÒÔÈ·±£Æä¿É¿¿ÐÔ¡£Òµ½çÖвî±ðµÄ×éÖ¯ÔÚÏà¹Ø×ÛÊö»òÑо¿ÂÛÎÄÖÐ×ܽáÁËÄ¿½ñÉÌÒµÊÔ¼ÁºÐËùÃæÁÙµÄÌôÕ½ÒÔ¼°¹ØÓÚÈçºÎ½ÓÄɺ͵÷½âÉÌÒµÊÔ¼ÁºÐµÄ½¨Òé¡£Ò²ÓÐÏà¹Ø°×ƤÊéÌÖÂÛÁËʹÓÃsingleplex and multiplexÊÔ¼ÁºÐµÄÒªÁìµÄÑéÖ¤½¨Òé¡£ÊÔ¼ÁºÐµÄ×îÖÕÓû§»¹Ðû²¼ÁËһЩ°¸ÀýÑо¿£¬Õ¹Ê¾ÁËËûÃǽÓÄɺÍÈÏÖ¤Ñо¿¼¶±ðÊÔ¼ÁºÐµÄÕ½ÂÔ£¬ÕâЩÊÔ¼ÁºÐÀ´×Ô²î±ðµÄ¹©Ó¦ÉÌ£¬²¢ÇÒÓÃÓÚ²î±ðµÄÄ¿µÄ¡£Ïê¼ûÎÄÄ©µÄ²Î¿¼ÎÄÏס£
¼ò¶øÑÔÖ®£¬ÐèҪȷÈϲο¼ÕÕ£¨±È£©ÎïÁϺÍÒªº¦ÊÔ¼ÁµÄÖÊÁ¿ºÍÅú´Î¼äµÄ±äÒìÐÔ£¬Ò²ÐèҪȷÈÏ»òÖØÐ½¨Á¢²âÊÔÒªÁìµÄLLOQºÍMRD£¬Ò²¿ÉÄÜÐèÒªÓÅ»¯»º³åÒººÍÏ¡ÊͼÁ£¬²¢ÇÒÔÚÓÐÐëҪʱÓÅ»¯¼ì²â°ì·¨¡£¶øÆÀ¹ÀÉÏÊöËùÓÐÄÚÈÝ×îÓÐЧµÄ·½¹æÔòÊÇͨ¹ýƽÐÐÐÔʵÑé¡£Òò´Ë£¬Ç¿ÁÒ½¨ÒéÔÚÒªÁ쿪·¢µÄÔçÆÚ½×¶Î½øÐÐÆ½ÐÐÐÔʵÑé¡£Èç¹ûÔÚÑо¿ÆÚ¼äÊӲ쵽·ÇƽÐÐÐÔ£¬Ôò½¨ÒéʹÓÃÏàͬµÄ¹ÊÕÏÅųý·Ïߣ¨¼ûͼ5£©¡£

Ó뵥ͨ·LBAsÏà±È£¬ÇÒ¿¼Âǵ½½ÚÊ¡Ñù±¾Ìå»ýºÍÆÊÎöʱ¼ä£¬¶àͨ·¸´ÓõÄLBAsËÆºõ¸ü¾ßÎüÒýÁ¦¡£¿ÉÊÇ£¬ÓÉÓÚ¼ì²âÇé¿ö¼«ÆäÅӴ󣬴ó´ó¶¼¶àͨ·¸´ÓòâÊÔÒªÁìÔÝÎÞ·¨µÖ´ïÓ뵥ͨ·²âÊÔÒªÁìÏàͬµÄÖÊÁ¿Ë®Æ½¡£
¹ØÓÚÇÐºÏÆäÓÃ;£¨fit-for-purpose£©µÄ¶àͨ·¸´ÓÃLBAÒªÁìµÄÑéÖ¤£¬JaniµÈÈËÖ¸³ö£¬³ýÁËÃæÁÙÓ뵥ͨ·LBAÒªÁìÏàͬµÄÌôÕ½Í⣬¹ØÓÚ¶àͨ·¸´ÓÃLBAÒªÁìµÄ¿ª·¢»ØÐèÒª¿¼ÂÇÆäËüÆæÌØµÄÌôÕ½: °üÀ¨ËùÓдý²âÎïµÄ¶¨Á¿¹æÄ£ºÍMRDµÄÉèÖ㬲î±ðÊÔ¼Á¿¹Ìå¶ÔºÍ´ý²âÎïÖ®¼äµÄ½»²æ·´Ó¦£¨cross-reactivity£©ÒÔ¼°´®ÈÅ£¨crosstalk£©£¬ÓÉÓÚwell-to-well or spot-to-spot physical¡®carryover²ÐÁô¡¯ËùÔì³ÉµÄ´®ÈÅ¡£
ƽÐÐÐÔÑо¿£¨parallelism£©»òÍâ¼Ó´ý²âÎïµÄÏ¡ÊÍÏßÐÔ¶È£¨spiked dilutional linearity£©ÊµÑé¿ÉÒÔÓ¦¶ÔÉÏÃæËùÁоٵÄÌôÕ½: (1)ÁéÃô¶ÈºÍMRD£º¿ÉÒÔʹÓÃÓ뵥ͨ·LBAÏàͬµÄÒªÁ죬¶Ôÿ¸ö´ý²âÎïÉèÖÃÁéÃô¶ÈÒªÇó£¬Ó¦ÖÐÑ¡Ôñ¶ÔËùÓдý²âÎïʵÏÖÆ½ÐÐÐÔµÄ×î´óÏ¡ÊͶÈ×÷ΪҪÁìµÄMRD£»(2)½»²æ·´Ó¦£º¿ÉÒÔͨ¹ý½«²î±ðŨ¶ÈµÄ²¶»ñ»ò¼ì²â¿¹Ìå»®·Ö¼ÓÈëµ½²î±ðµÄÑù±¾ÖУ¬È»ºó½øÐÐÆ½ÐÐÐÔʵÑéÀ´ÆÀ¹À£»(3)´®ÈÅ£¨Crosstalk£©£º¿ÉÒÔͨ¹ý½«Ã¿¸ö¸ßŨ¶È´ý²âÎï»®¸ñÍâ¼Óµ½²î±ðµÄÑù±¾ÖУ¬È»ºó½øÐÐÏ¡ÊÍÏßÐÔ¶È£¨spiked dilutional linearity/spiked parallelism£©ÊµÑéÀ´ÆÀ¹À£¬»òÕß¿ÉÒÔÑ¡ÔñÒ»¸öÑù±¾£¬Æäij¸ö´ý²âÎïµÄÄÚÔ´ÐÔŨ¶ÈÏÔÖøµØ¸ßÓÚÆäËû´ý²âÎÈç¹ûÓеϰ£©£¬È»ºó½øÐÐÆ½ÐÐÐÔʵÑé¡£
ËäÈ»ÁíÓÐÆäËû²½·¥¿ÉÒÔ½â¾ö½»²æ·´Ó¦ºÍ´®ÈŵÄÎÊÌâ¡£È硰ʧ×ÙµÄÈË£¨Missing man£©¼¼Êõ¡±£¬¼´³ýÒ»ÖÖÊÔ¼ÁÍ⣬ÿ´Î½«ËùÓÐÒªº¦ÊÔ¼Á¾ùÌí¼Óµ½²âÊÔÖУ¬¿ÉÓÃÓÚÆÀ¹ÀÊÔ¼ÁµÄ½»²æ·´Ó¦¡£±ðµÄ£¬¸Ä±äÒ»¸ö´ý²âÎïµÄŨ¶È£¬Í¬Ê±¼á³ÖÆäËü´ý²âÎï´¦ÓÚµÍŨ¶È¹æÄ££¬Êǽâ¾ö´®ÈÅÎÊÌâµÄÁíÒ»¸öÒªÁì¡£Èç¹ûʹÓÃÉÌÒµÊÔ¼ÁºÐ£¬»áÓÉÓÚÖØ¸´ÕâЩʵÑé¶øÔì³É½Ï¸ßµÄÅÓ´óÐԺͱ¾Ç®£¬Èç¹ûÓпÉÄܵϰ½¨ÒéʼÖÕ´ÓÊÔ¼ÁºÐÉú²úÉÌ´¦»ñÈ¡Ïà¹ØÔʼÊý¾ÝµÄ¸±±¾¡£
ƽÐÐÐÔʵÑé¿ÉÓÃÓÚÑо¿LBAÆÊÎöÒªÁìµÄ»ùÖÊЧӦ¡¢Ñ¡ÔñÐÔºÍÁéÃô¶ÈµÈÎÊÌ⡣Ȼ¶ø£¬×÷ΪËùÓÐLBAÒªÁì¶¼±£´æµÄÎÊÌ⣬²¢²»¿ÉÖ±½Óͨ¹ýƽÐÐÐÔʵÑéÀ´Ñо¿ÒªÁìµÄÌØÒìÐÔ£¨specificity£©¡£µ«ÔÚÒªÁìÓÅ»¯Ö®ºó£¬ÈôÑùÌìÖ°ÎöÖзºÆðÁËÆ½ÐÐÐÔµÄȱʧ£¬ÔòºÜ¿ÉÄÜÊÇÓÉÓÚÆäÌØÒìÐÔ²»¼Ñ¡£
LBAÒªÁìµÄÌØÒìÐÔ£¨specificity£©È¡¾öÓÚÒªº¦µÄ²âÊÔÊÔ¼Á£¨ÀýÈ磬¿¹Ìå¶Ô£©¡£Òªº¦ÊÔ¼ÁµÄÌØÒìÐÔ±ØÐëÓɹ©Ó¦ÉÌ»ò×îÖÕÓû§½øÐÐÆÀ¹À£¬ÒÔÈ·±£ÒªÁìµÄЧÄÜ¡£Æ½ÐÐÐÔÊý¾ÝµÄÊýѧ½âÊÍΪ±íÕ÷LBAÒªÁìµÄÌØÒìÐÔÌṩÁËһЩÏßË÷¡£±ðµÄ£¬»¹¿ÉÒÔÆÀ¹ÀºÍʹÓøü¶àµÄÊýѧ»òͳ¼Æ¹¤¾ß£¬ÒÔ±ã´ÓƽÐÐÐÔÊý¾ÝÖÐÕÒ³ö¸ü¶àϸ½Ú£¨¹ØÓÚÊÔ¼Á½áºÏ´ý²âÎï¡¢×ÌÈÅÎïµÄ»îÐÔ£©¡£ÆäËû¼¼ÊõÈçwestern blot£¬surface plasmon resonance£¬HPLCºÍLC-MS/MS£¬Ò²¿ÉÖúÓÚÈ·¶¨·ÇƽÐÐÐԵĻù´¡ÔÒò£¬ÆÊÎöÈËԱӦƾ¾ÝÐèÒªÊʵ±Ê¹ÓÃÕâЩ¼¼Êõ¡£
È»¶ø£¬¶ÔÓÃÓÚÄÚÔ´ÐÔ´ý²âÎïµÄLBAÒªÁ죬Éв»Çå³þÌØÒìÐÔ±íÕ÷µ½Ê²Ã´Ë®Æ½²ÅÊÇ×ã¹»µÄ¡£ÇÒÈç¹ûҪȷ¶¨¾ø¶ÔµÄÌØÒìÐÔ£¨ÊÂʵÉϲ¢²»×ÜÊÇÐèÒª£©£¬¾ÍÐèҪͶÈë´ó×ÚµÄ×ÊÔ´£¬¶øÕâЩ×ÊÔ´±¾¿ÉÒÔÔÚÆäËüµØ·½Ê¹Óã¬ÒòΪ¿ª·¢¾ßÓÐÁ¼ºÃÌØÕ÷µÄÄÚÔ´ÐÔLBAµÄ×îÖÕÄ¿±êÊÇÈ·±£ËüÃǾßÓÐ×ã¹»µÄÁéÃô¶ÈºÍ׼ȷ¶È£¬ÒÔ¶¨Á¿ÆÊÎöÏëÒªÕÉÁ¿µÄ±ä¸ïºÍÎïÖÊ¡£
ƽÐÐÐÔÑо¿ÊÇͨ¹ýÆÀ¹ÀÏ¡ÊͶÔÉúÎï»ùÖÊÖдý²âÎﶨÁ¿ÆÊÎöµÄÓ°Ï죬À´±íÊöÏàÃé׼ȷÐÔµÄÒ»ÏîÒªº¦Ö¸±ê¡£¿ÉÒÔÆÀ¹ÀµÄÏà¹ØÆÊÎöÒªÁìµÄ»ù±¾ÌØÕ÷°üÀ¨Ñ¡ÔñÐÔ¡¢»ùÖÊЧӦ¡¢ËùÐè×îµÍÏ¡Êͱ¶Êý¡¢½¡¿µºÍ»¼²¡ÈËȺÖÐÄÚÔ´ÐÔ´ý²âÎïµÄŨ¶ÈºÍLLOQ¡£
ÏÂÃæ½«¼òµ¥½éÉܹØÓÚÕâÀàLBAÒªÁìÓ¦ÈçºÎ½øÐÐÀàËÆµÄÆÀ¹À¡£
±í3ÏÔʾÁËʹÓÃÆ½ÐÐÐÔ¡¢Ï¡ÊÍÏßÐÔ¶È£¨¼Ó±êƽÐÐÐÔ£©ºÍ¼Ó±ê/½ÓÄÉÒªÁìÀ´ÆÀ¹ÀÄÚÔ´ÐÔLBAÒªÁìÒªº¦²ÎÊýµÄÓÅȱµã¡£Óë´ó´ó¶¼ÍâÔ´ÐÔÒ©ÎïµÄ¶¨Á¿ÒªÁì²î±ð£¬ÄÚÔ´ÐÔ£¨ÀýÈ磬ÉúÎï±ê¼ÇÎLBAÒªÁìͨ³£ÐèÒªÌæ´ú²ÎÕÕ£¨±È£©±ê×¼ÎïºÍ²»º¬Óдý²âÎïµÄÌæ´ú»ùÖÊ¡£ÓÃÓÚÄÚÔ´ÐÔLBAµÄÕÕ£¨±È£©±ê×¼Îͨ³£¼È·Ç¸ß¶È´¿»¯£¬Ò²·Ç±íÕ÷Á¼ºÃ£¬ÇҺܿÉÄܲ»¿ÉÍêÈ«´ú±í´ý²âµÄÄÚÔ´ÐÔÂѰ×ÖÊ£¬ÕâЩÂѰ×ÖÊͨ³£ÊÇÒìÖÊÐÔ£¨heterogeneous£©µÄ£¬ÔÚÆäÌìÈ»»ùÖÊÖб£´æ×Ŷà¸öÒì¹¹Ì壨isoforms£©¡£

Ìæ´ú»ùÖʵĻùÖÊЧӦÓÉÓÚ»ùÖÊÉúÎïѧµÄ²î±ð£¬Í¨³£»á²î±ðÓÚÕý·²ÈË»òÄ¿±ê¼²²¡ÈËȺµÄ»ùÖÊ¡£ÓÃÓÚÄÚÔ´ÐÔ´ý²âÎïµÄLBAÒªÁìµÄËùÓÐÆæÌØÌØÐÔʹµÃÕâÑùµÄÆÊÎöÒªÁìÍùÍùÄÑÓÚʹÓÃÓë¹Å°åµÄÍêÈ«¶¨Á¿µÄPKÒªÁìÏàͬµÄ·½·¨È¥½øÐпª·¢ºÍÆÀ¹À¡£¿ª·¢¾ßÓÐÁ¼ºÃÌØÕ÷µÄ¡¢Ïà¶Ô¶¨Á¿µÄLBAÒªÁìµÄÊ×ҪĿ±êÊÇÇø·Ö¼²²¡ºÍÕý·²ÈËȺ£¨¼´ÒÔÕï¶Ï/Ô¤ºóΪĿµÄ£©£¬»òÇø·ÖÀ´×Ô¾Ò©ÎïÖÎÁÆ/δ¾ÖÎÁƵĸöÌåÑù±¾£¨¼´ÒÔÒ©Î↑·¢ÎªÄ¿µÄ£©£¬¶ø²»ÊDzⶨÿ¸öÑù±¾µÄʵ¼ÊÕæÊµÅ¨¶È¡£
¼Ó±ê/½ÓÄÉʵÑé±»Ö¤Ã÷ÊÇÓÃÓÚÍêÈ«¶¨Á¿PKµÄLBAÒªÁìµÄ¿ª·¢ºÍÑéÖ¤×îÓÐЧµÄºÍÓ¦Óù㷺µÄÒªÁ죬µ«Ïà¶Ô¾«¶ÈµÄ²âÊÔÒªÁì²¢²»×ÜÊÇÐèÒª×öÕâЩʵÑé¡£µ±Ñù±¾Ã»ÓÐ×ã¹»¸ßµÄÄÚÔ´ÐÔ´ý²âÎïŨ¶ÈÒÔÖ§³ÖƽÐÐÐÔʵÑéʱ£¬¼Ó±êÏ¡ÊÍÏßÐԶȵÄʵÑé¿ÉÓÃÓÚÖ¤Ã÷ÆÊÎöÒªÁìµÄÏàÃé׼ȷ¶È¡£ÐèÒª×Ðϸ²âÊÔÍâ¼ÓµÄ²ÎÕÕ£¨±È£©±ê×¼ÎïºÍÄÚÔ´ÐÔÌìÈ»ÂѰ×Ö®¼äµÄ²î±ð¡£
¾¡¹ÜÉúÎïÆÊÎöÒµ½ç¾ÍÈçºÎ½øÐÐÆ½ÐÐÐÔʵÑéÒÔ¼°ÈçºÎÆÀ¹ÀƽÐÐÐÔÊý¾ÝÉÐδ¸æ¿¢ÍêÈ«µÄ¹²Ê¶£¬µ«Õâ²»Ó°Ï콫ƽÐÐÐÔÊý¾ÝÓÃÓÚÒªÁ쿪·¢ºÍÓÅ»¯¡£Æ½ÐÐÐÔʵÑéÊÇÒ»¸öÇ¿´óµÄ¹¤¾ß£¬¿ÉÒÔ½â¾öÓÃÓÚÄÚÔ´ÐÔ´ý²âÎﶨÁ¿µÄLBAÒªÁìµÄ»ù±¾ÎÊÌ⣨ҪÁìµÄÌØÒìÐÔ³ýÍ⣩¡£Æ½ÐÐÐÔʵÑéÒ²ÌṩÁ˶Ô×î½Ó½üʵ¼ÊÑо¿Ñù±¾µÄÄ£·Â£¬²¢ÇÒΪÏà¶Ô¶¨Á¿µÄºÍÊÊºÏÆäÓÃ;£¨fit-for-purpose£©µÄÆÊÎöÒªÁìµÄÉè¼ÆÌṩÁ˳ä·ÖµÄÐÅÏ¢¡£
±¾ÎÄÈçÓÐÊ詺ÍÎó¶ÁÏà¹ØÖ¸ÄÏ¡¢Êý¾ÝµÄµØ·½£¬Çë¶ÁÕ߯ÀÂÛºÍÖ¸Õý¡£ËùÓÐÒýÓõÄÔʼÐÅÏ¢ºÍ×ÊÁϾùÀ´×ÔÒѾÐû²¼Ñ§ÊõÆÚ¿¯¡¢¹Ù·½ÍøÂ籨µÀµÈ¹ûÕæÇþµÀ, ²»Éæ¼°Èκα£ÃÜÐÅÏ¢¡£²Î¿¼ÎÄÏ×µÄÑ¡Ôñ¿¼Âǵ½¶àÑù»¯µ«Ò²²»¿ÉÄÜÍ걸¡£½Ó´ý¶ÁÕßÌṩÓмÛÖµµÄÎÄÏ×¼°ÆäÆÀ¹À¡£


1. Plikaytis BD, et al. Determination of parallelism and nonparallelism in bioassay dilution curves. J. Clin. Microbiol. 32, 2441¨C2447 (1994).
2. Draft Guidance for Industry, Bioanalytical Method Validation. US Department of Health and Human Services, US FDA, Center for Drug Evaluation and Research, Center for Veterinary Medicine, MD, USA 2013).www.fda.gov/downloads/drugs/guidance compliance
3. Tu, J. and P. Bennett, Parallelism experiments to evaluate matrix effects, selectivity and sensitivity in ligand-binding assay method development: pros and cons. Bioanalysis, 2017. 9(14): p. 1107-1122.
4. Guideline on Bioanalytical Method Validation. European Medicines Agency, London, UK. (2011).www.ema.europa.eu/docs/en_GB/document library/
5. DeSilva B, et al. Recommendations for the bioanalytical method validation of ligand-binding assays to support pharmacokinetic assessments of macromolecules. Pharm. Res. 20(11), 1885¨C1900 (2003).
6. Stevenson LF, Purushothama S. Parallelism: considerations for the development, validation and implementation of PK and biomarker ligand-binding assays. Bioanalysis 6(2), 185¨C198 (2014).
7. Lee JW, et al. Bioanalytical approaches to quantify ¡®total¡¯ and ¡®free¡¯ therapeutic antibodies and their targets: technical challenges and PK/PD applications over the course of drug development. AAPS J. 13(1), 99¨C110 (2013).
8. DeSilva B, et al. 2012 White paper on recent issues in bioanalysis and alignment of multiple guidelines. Bioanalysis 4(18) 2213¨C2226 (2012).
9. Stevenson L, et al. Large molecule specific assay operation: recommendations for the best practices and harmonization from the global bioanalysis consortium harmonization team. AAPS J. 16(1), 83¨C88 (2013).
10. Booth B, et al. Workshop report: Crystal City V-quantitative bioanalytical method validation and implementation: the 2013 revised FDA guidance. AAPS J. 17(2), 277¨C288 (2015).
11. Tate J, Ward G. Interferences in immunoassay. Clin. Biochem. Rev. 25(2), 105¨C120 (2004).
12. Kricka LJ. Human anti-animal antibody interferences in immunological assays. Clin. Chem. 45(7), 942¨C956 (1999).
13. Lee J, Ma H. Specificity and selectivity evaluation of ligand binding assay of protein therapeutics against concomitant drugs and related endogenous proteins. AAPS J. 9(2) E164¨CE170 (2007).
14. Gorovits B, et al. Protein-based matrix interferences in ligand-binding assays. Bioanalysis 6(8),1131¨C1140 (2014).
15. Hennig C, et al. The influence of naturally occurring heterophilic anti-immunoglobulin antibodies on direct measurement of serum protein using sandwich ELISAs. J. Immunol. Methods 235(1¨C2), 71¨C80 (2000).
16. Schwichart M, et al. Interference in immunoassays to support therapeutic antibody development in preclinical and clinical studies. Bioanalysis 6(14),1939¨C1951 (2014).
17. Salimi-Moosavi H, et al. Novel approaches using alkaline or acid/guanidine treatment to eliminate therapeutic antibody interference in the measurement of total target ligand. J. Pharm. Biomed. Anal. 51(5), 1128¨C1133 (2010).
18. Bastarache JA, et al. Accuracy and reproducibility of a multiplex immunoassay platform: a validation study. J. Immunol. Methods 367(1¨C2), 33¨C39 (2011).
19. Stevenson L, et al. Large molecule specific assay operations: recommendations for best practices and harmonization from the Global Bioanalysis Consortium Harmonization Team. AAPS J. 16(1), 83¨C88 (2014).
20. Jani D, et al. Recommendations for use and fit-for-purpose validation of biomarker multiplex ligand binding assays in drug development. AAPS J. 18(1), 1¨C14 (2016).
21. Bowsher RR, Sailstad JM. Insights in the application of research-grade diagnostic kits for biomarker assessments in support of clinical drug development: bioanalysis of circulating concentrations of soluble receptor activator of nuclear factor ¦Ê¦Â ligand. J. Pharm. Biomed. Anal. 48(5), 1282¨C1289 (2008).
22. Nowatzke W, et al. Systematic analytical validation of commercial kits for the determination of novel biomarkers for clinical drug development. Bioanalysis 2(2), 237¨C247 (2010).
23. Ray CA, et al. Development, validation, and implementation of a multiplex immunoassay for the simultaneous determination of five cytokines in human serum. J. Pharm. Biomed. Anal. 36(5), 1037¨C1044 (2005).
24. Aldo P, et al. Simple Plex?: a novel multi-analyte, automated microfluidic immunoassay platform for the detection of human and mouse cytokines and chemokines. Am. J. Reprod. Immunol. 75(6), 678¨C693 (2016).

ÔÁ¹«Íø°²±¸ 44011202001884ºÅ

ÔÁ¹«Íø°²±¸ 44011202001884ºÅ